最严《固废法》出台,100万罚款与强制关停将成常态

近日,生态环境部发布《中华人民共和国固体废物污染环境防治法(修订草案)(征求意见稿)》,引起广泛关注。修订草案除了增设生产者责任延伸制度、垃圾分类制度等,还对具体罚则进行了修订,多项违法行为罚款提升至100万元,印刷包装企业违法成本进一步增大。

特别需要指出的是,本次《固废法》修订草案增加了排污许可制度、环境保护税、环责险等多个方面内容,并重申“洋垃圾”禁止令。此外,修订草案还新增区域合作条文,统筹建设区域性危险废物集中处置设施。新法有望在2018年底至2019年初正式出台。

新增多项罚则,最高罚款100万元

现行《固废法》自1996年起实施,2004年第一次进行较大幅度修改,而此次则是《固废法》实施22年间第二次较大幅度修改。据了解,《固废法》修订草案共六章102条,其中修改50条(不包括仅修改“环境保护”为“生态环境”的条款),新增14条,删除4条。

修订草案强化了生产者的主体责任,强调固体废物产生者是固体废物治理的首要责任人。草案还提出“生产者责任延伸制”,将废弃电器电子产品管理经验吸纳与固化,鼓励生产者开展生态设计、建立回收体系,促进资源回收利用。

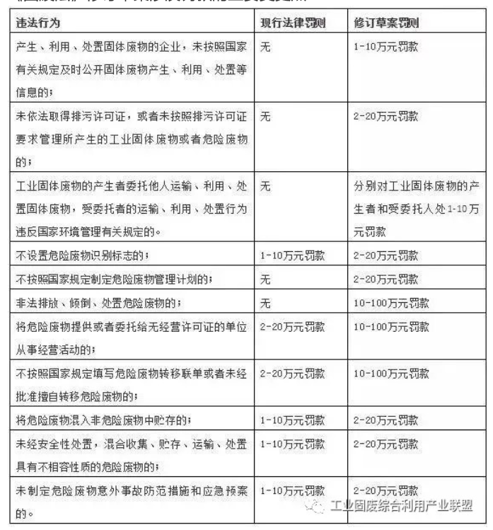
值得一提的是,修订草案对部分违法行为的罚则进行了修订,多项违法行为的罚款提升至100万元,一些以往没有具体罚则的行为,也加上了相应的罚则。

《固废法》修订草案涉及罚款的主要变更点:

排污企业固废处理成本大增

针对涂料行业来说,固废处理也是环保转型的一项重点之一。使用涂料进行阻挡层涂敷或喷漆、上漆过程中产生的废物就属于危险废物。《中华人民共和国固体废物污染环境防治法》对于危险废物的定义是指列入《国家危险废物名录》或者根据国家规定的危险废物鉴别标准和鉴别方法认定的具有危险特性的固体废物。因此,涂料行业固体废物处理、废旧包装处理、废弃涂料处理等固体废物管理的途径就值得我们深入进行探讨。

据了解,国家规定企业产生的固体废物必须交由有处理资质的第三方处理,但目前在国内,废弃物处理商的处理能力有限,水平参差不齐。更让人头疼的是,国家可以提供废弃物处理资质认证的机构有限,虽然各地也在积极扩大废弃物处理能力,但是仍然严重“产”不足需,有些企业每年有3-5个月时间都找不到合适的第三方来处理废弃物。并且处理成本压力非常大,特别在一些南方城市废弃物焚烧的成本甚至达到18000元/吨。

环保固废技术研究人员认为:“科技支撑能力不足,缺乏基础研究,危险废物鉴定机构和鉴定程序不明确。这都是导致目前固废处理成本飙升的原因。”

关于固废管理的常用知识

其大小、颜色都是有规定的。等边三角形(边长不小于40cm),背景为黄色,图形为黑色。其设置的主要目的是警示作用,所以必须醒目哦~

危险废物包装容器上张贴的标签长这样的:

上图中的危险废物类别根据实际张贴相应图标或印制相应图标,其有:

于危废库设置应符合以下要求:

1.危险废物贮存库遵循防扬散、防流失、防渗漏原则。

2.危险废物贮存设施入口处醒目的地方标示“危险废物贮存库”字样(黄底黑字,30cmx15cm的长方形)和设置危险废物警示标志。

3.污染环境防治责任制度要上墙。

4.生产工艺流程图要上墙,在图中要标注产生危险废物环节。

5.制作危险废物目录。

6.危废库门口要设置围堰、导流槽、地面做防渗。

7.危险废物要分类、分区贮存,种类之间要设定明显的分区标识,如设定围栏或地面画分区线。在每一类贮存区墙上张贴标识,在每一类物品上张贴标识。

8.危废贮存库要放一台秤,并在墙上张贴台秤标签。放置灭火器。

9.在危废库放置出入库台账。

对于临街房楼上建设危废库无特别要求,关键方便危险废物贮存和转运。具体要求参考《危险废物贮存污染控制标准》GB18597-2001(2013年修订)。


(内容来源:工业固废综合利用产业联盟。本站系本网编辑转载,转载目的在于传递更多信息,并不代表本网赞同其观点和对其真实性负责。如涉及作品内容、版权和其它问题,请在30日内与本网联系,我们将在第一时间删除内容!