首页
关于白金体育
白金体育简介
企业文化
发展历程
荣誉资质
白金体育之家
白金体育业务
危废处置服务
资源化产品
烟气治理
技术服务
常规服务
评价体系
现场服务
远程诊断
服务平台
科技创新
研发中心
研发团队
新闻中心
白金体育新闻
行业前沿
子公司动态
投资者关系
基本资料
公告与通函
定期报告
投资者服务
加入白金体育
招聘职位
联系我们
Language
中文简体
English
白金体育简介
白金体育新闻
行业前沿
子公司动态
您的位置:
首页
- 新闻中心
- 行业前沿
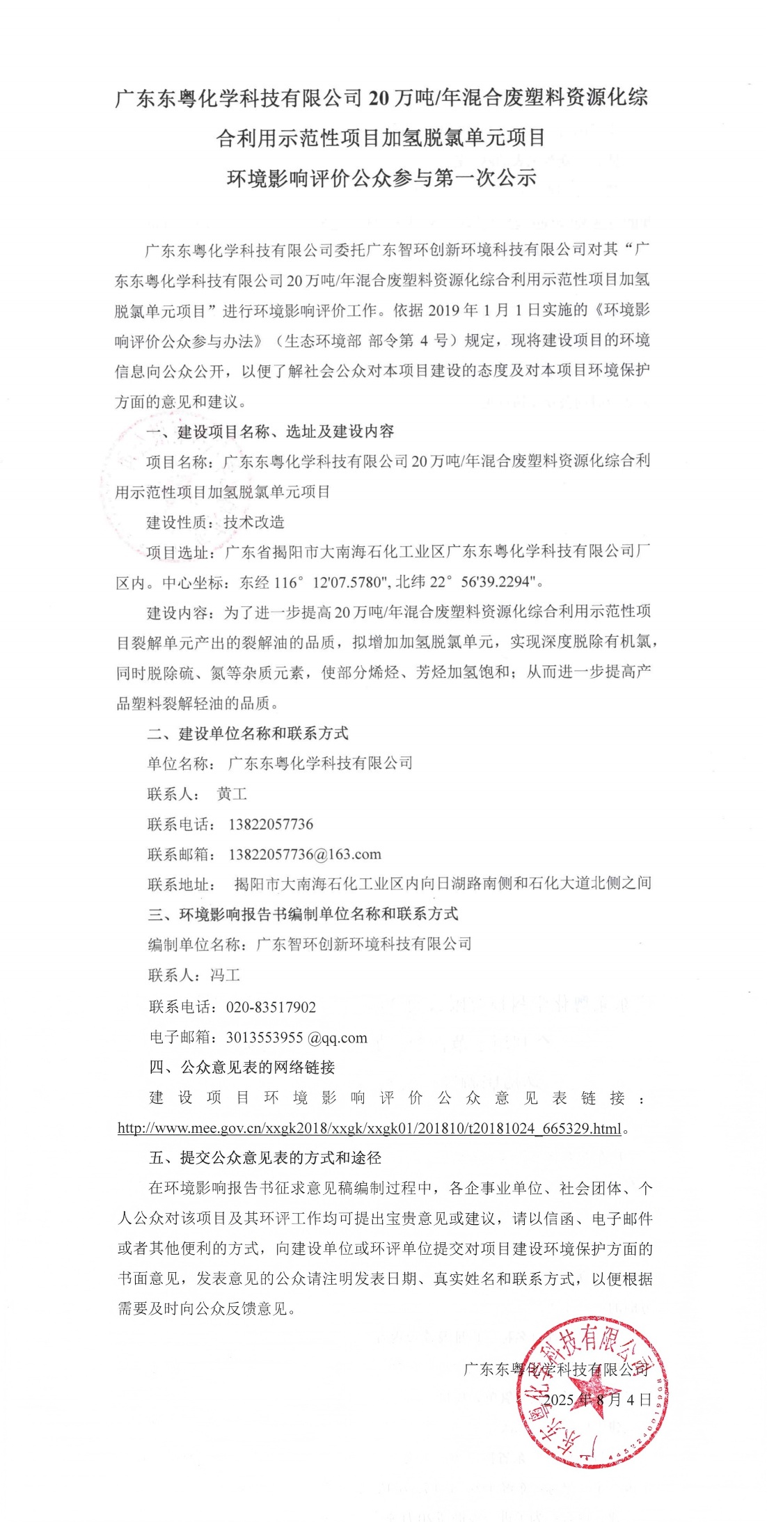
广东东粤化学科技有限公司20万吨/年混合废塑料资源化综合利用示范性项目加氢脱氯单元项目环境影响评价公众参与第一次公示
上一篇
下一篇